宜昌新冠疫苗接种点公布
打印最近,针对大家关心的疫苗接种问题湖北省新型冠状病毒感染肺炎疫情防控指挥部医疗疾控组发布全省各市州重点人群新冠病毒疫苗接种点信息。
目前开展疫苗接种的重点人群有哪几类?
1.口岸直接接触入境人员、货物的各类人员;与口岸相关联的进口货物储存、运输、加工企业中直接接触进口货物的工作人员。
2.直接在一线从事货运和客运服务的国际和国内交通运输从业人员。
3.因公、因私出国工作、学习人员。
4.发热门诊(诊室)和新冠肺炎定点医疗机构所有工作人员;其他医疗机构门(急)诊、感染性疾病科、呼吸内科、重症医学科工作人员;市场监管、海关、交通运输、卫生健康、商务、边检、政务管理等部门从事新冠肺炎疫情流行病学调查、采样、实验室检测、环境消杀、现场健康教育、现场监督等防控人员。
5.集中隔离点各类工作人员和负责隔离人员转运的工作人员。
6.高等院校、科研院所等科研机构中,直接从事新冠病毒分离培养的科研人员。
7.政府机关、公安、武警、消防、基层社区、公用事业(水、电、暖、煤、气)、交通、物流、养老、环卫、殡葬、通讯等单位在一线为公众服务的工作人员。
8.其他有疫情防控需求的重点人群。
新冠疫苗接种禁忌症有哪些?
1.既往接种其他疫苗发生严重过敏反应(如急性过敏反应、荨麻疹、皮肤湿疹、呼吸困难、血管神经性水肿或腹痛)者,禁止接种。
2.已知对该疫苗所含成分包括辅料(WIV04株新型冠状病毒灭活病毒,辅料:氧化钠、磷酸氢二钠、磷酸二氢钠、氢氧化铝)过敏者,或接种第一剂疫苗后发生严重副反应者,或出现任何神经系统反应者,禁止再次接种。
3.其他禁忌症还包括:严重的肝肾疾病、药物不可控制的高血压、糖尿病并发症、恶性肿瘤;各种急性疾病或慢性疾病急性发作期;严重呼吸系统疾病、严重心血管疾病等。
接种新冠疫苗需要注意什么?
1.接种前注意事项。应提前了解新冠疾病、新冠疫苗相关知识及接种流程;了解自己的身体状况,好好休息,让身体保持在一个较好的生理状态,最好不要空腹接种;新冠病毒疫苗接种部位为上臂三角肌,建议穿方便穿脱的宽松衣服;按组织接种人员通知携带身份证、手机等物品,佩戴好口罩前往。
2.接种时注意事项。全程佩戴口罩,按接种点标识有序排队,保持一米以上社交距离;向医生主动提供自己健康状况,近期服用的药物信息,并如实填写知情同意书;如果接种部位有伤口,尽量避开伤口选择另一侧接种。
3.接种后注意事项。接种完毕,需在接种点留观30分钟;止血棉签丢入医疗垃圾桶或黄色医疗废物垃圾袋中。等在接种点留观区观察30分钟,无不适症状后才可以离开接种点;接种当日注射部位保持干燥并注意个人卫生;如果出现持续发烧等现象,应及时就医并向接种单位报告。目前新冠疫苗接种对象为18-59岁且无疫苗相关禁忌症者,共接种2剂次, 间隔2-4周。一般接种后24小时内,注射部位可能出现疼痛、触痛、红肿和瘙痒,多数情况下于2-3天内自行消失;接种疫苗后可能出现一过性发热反应、 疲劳乏力,短期内自行消失,无需处理。
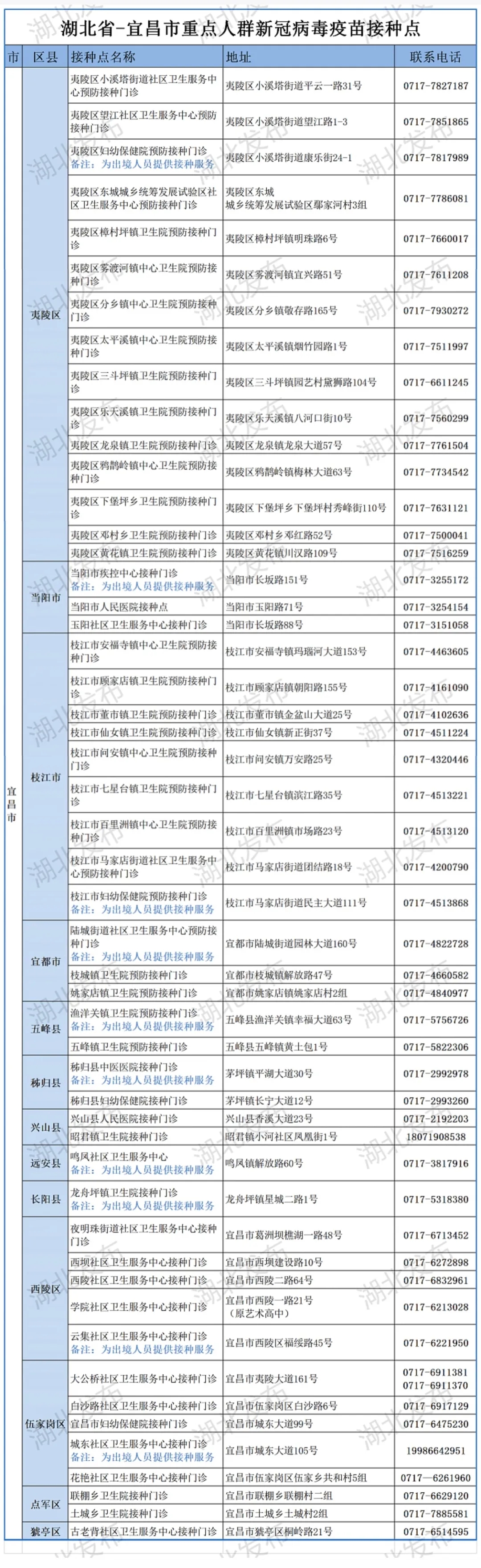
重点人群新冠病毒疫苗接种点在哪里?
