当前位置:
宜昌市市场监督管理局多措施优化营商环境
>
图片新闻
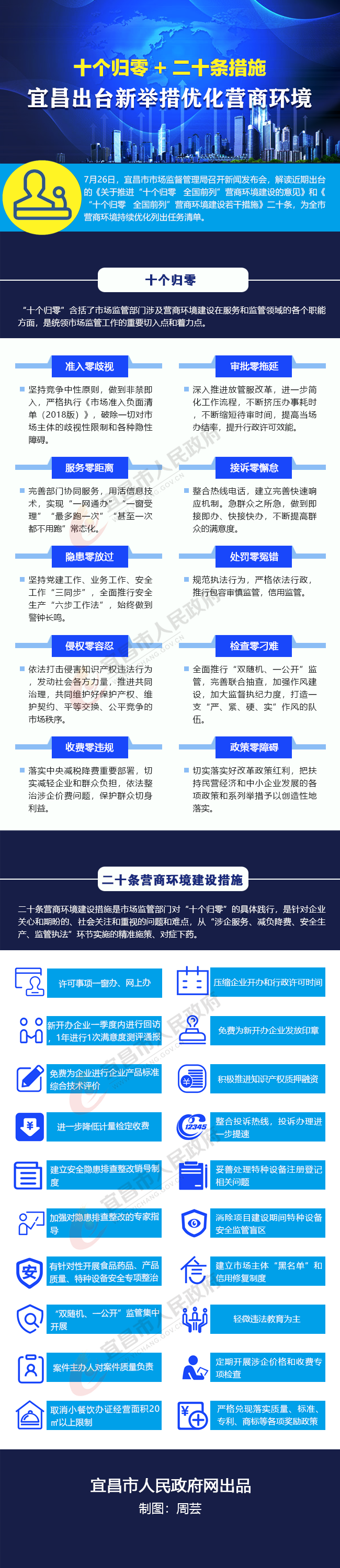
图解:十个归零+ 二十条措施 宜昌出台新举措优化营商环境
日期:2019-07-31 14:52
来源:宜昌市人民政府
责任编辑:周云
打印
【
相关链接
】